This website requires JavaScript.
Explore
Help
Sign In
oxbrbtx
/
PrimAITE
Watch
1
Star
0
Fork
0
You've already forked PrimAITE
Code
Issues
Pull Requests
Actions
Packages
Projects
Releases
Wiki
Activity
Files
af0e67a61a41c82dddff8702f79c53bdfd241995
PrimAITE
/
docs
/
_static
/
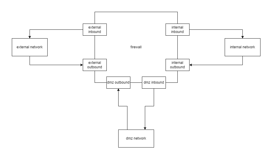
firewall_acl.png
Marek Wolan
4ee29d129d
Fix firewall diagram
2024-05-31 15:41:40 +01:00
23 KiB
920x540px
Raw
History