This website requires JavaScript.
Explore
Help
Sign In
oxbrbtx
/
PrimAITE
Watch
1
Star
0
Fork
0
You've already forked PrimAITE
Code
Issues
Pull Requests
Actions
Packages
Projects
Releases
Wiki
Activity
Files
b277034e8b8d48afef97eccda9ccc213d9cdf0f8
PrimAITE
/
docs
/
_static
/
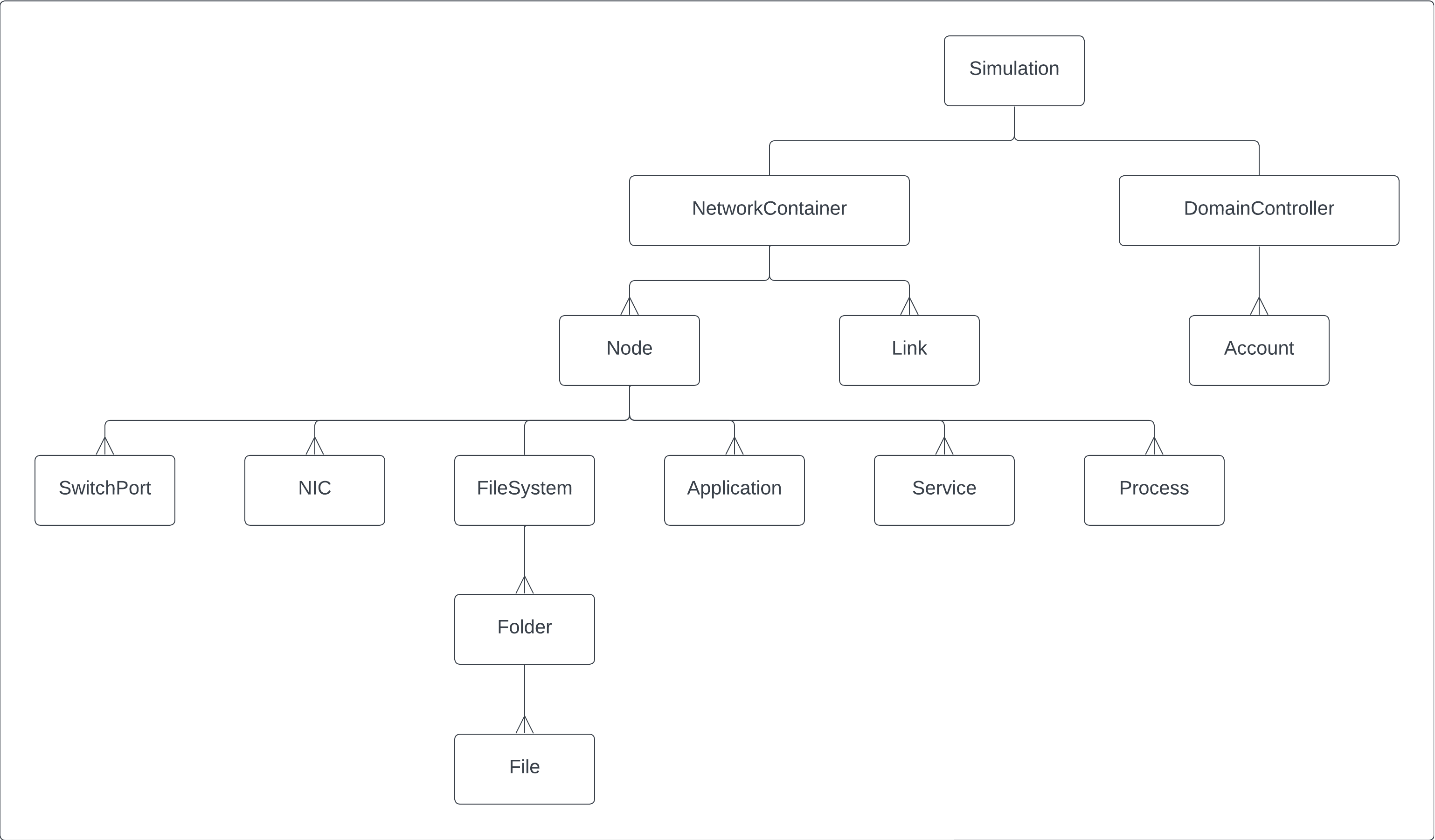
component_relationship.png
Marek Wolan
07b740a81e
Update docs and changelog.
2023-08-21 09:49:31 +01:00
80 KiB
3077x1802px
Raw
History